Supplier: Shenzhen Grande Electronics
Application: Potato Chips Cutting Machine One- Stop Electronics PCB Layout To Assembly
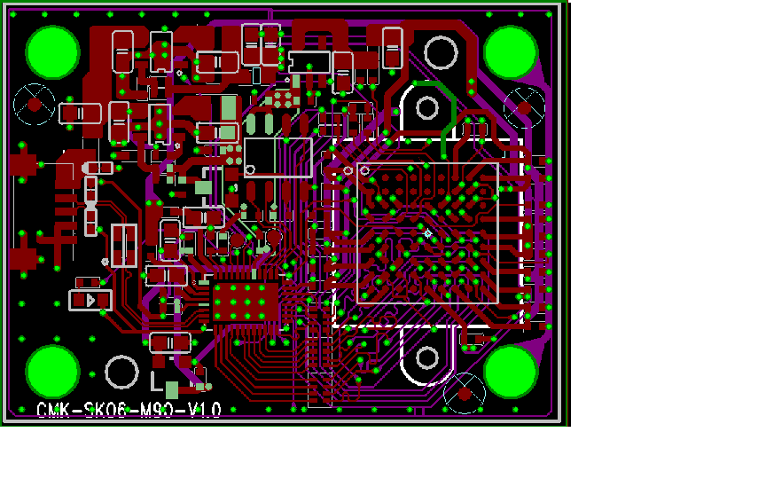
Software: PADS
Layers:6
Features:
1, Various machine interfaced. High Speed Sewing Machine PCB Layout | Printed Circuit Board Manufacturer
2, Equal-length for high speed traces.
Lead time: 8-10 days
【Description】
PCB layout Features:
1, Huge board with perfect layout
2, Various machine interfaced, equal-length for high speed traces
PCB Fabrication:
Layers: 4
Size: 171*148*1.6mm
Surface Treatment: Im Au
Material: FR-4/HTg170, 1oz finished copper
Impedance Control Tolerance: +/-10%
Others: 4/4mil, Via:8mil


